


★ 全国文化工作先进集体
★ 中国艺术职业教育学会副会长、常务理事单位
★ 广东省重点中等职业学校
★ 深圳市年度先进集体
★ 深圳市人民政府教育系统先进单位
★ 深圳市学校艺术教育突出贡献学校
★ 深圳市高考工作先进单位
★ 深圳市最具影响力学校

深圳艺术学校2020年招生简章
深圳艺术学校创办于1986年,是深圳市唯一的全日制公办艺术中等专业学校,有福田校区和南山校区,占地共60000多平方米,分别建有专业及文化课教室、琴房、音乐厅、剧场、音乐及舞蹈排练场、美术展厅;宿舍、食堂、运动场、体育馆等教学及生活配套设施共63000平方米。

学校实行“三、三、三学制”,即小学、初中、高中各三个年级。分别设有音乐、舞蹈、美术绘画和戏剧表演专业,以为国内、外高等艺术专业院校培养优秀生源为主要教育目标,开设专业课、专业基础理论课和文化课,毕业生主要参加高考,部分学生出国留学。学校重视学生专业基础教育和艺术实践能力的培养,成立有学校青春艺术团,包括爱乐管弦乐团、爱华民族乐团、青春舞蹈团和青春现代艺术团等专业教学及表演团体。

毕业生李云迪、陈萨、张昊辰、左章等从我校走向世界,已成为国际著名的钢琴家。近年来,学校在全国艺术职业技能大赛、全国桃李杯舞蹈以及文华奖民族器乐教育教学成果展演等赛事中不断斩获殊荣。学校先后获得了文化部全国文化工作先进集体、深圳市学校艺术教育突出贡献学校、深圳市文化广电旅游体育局先进集体、深圳市教育系统先进单位、深圳市高考工作先进单位等荣誉称号。
学校现有专兼职教师200余人,包括享受国务院政府津贴的钢琴教育家但昭义教授和国家一级编导黄启成校长,以及音乐、舞蹈、影视表演、美术各专业和基础理论、文化课等方面有影响的专家和优秀教师。

在新的历史发展时期,深圳艺术学校全面加强了国际化办学的要求,在专业教学领域与世界高水平的院校、团体如荷兰海牙皇家音乐学院、德国吉森现代舞团、美国克利夫兰音乐学院、印度尼西亚日惹艺术大学、香港演艺学院等开展全面合作与交流,走上了与国际同步、与世界接轨的国际化办学道路,为培养高、精、尖端的艺术专业人才迈开了坚实的脚步。
学费:每学生每学年5000元,美术专业按照现行国家政策,免收学费。住宿费每学生每学年800-900元。
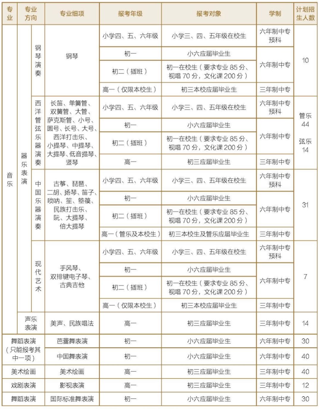
2020年招生计划(面向全国招生)

合作办学:国际标准舞专业
国际标准舞专业是深圳艺术学校与中国艺术职业教育学会培训中心及深圳黑池舞蹈文化艺术有限公司合作办学,专业教学及日常管理均由学会培训中心和黑池公司负责。收费标准由学会培训中心和黑池公司核定并公布。
一、报考条件
1. 具有学习音乐、舞蹈、影视表演或美术绘画的专业艺术素质。
2. 管乐专业,要求牙齿整齐、嘴形符合学习管乐的基本条件。
3. 声乐专业,具备学习声乐专业的嗓音条件,有一定的演唱基础,身高、形体、形象达到演唱专业要求。(男生身高1米7以上,女生身高1米63以上,专业优秀者可适当放宽身高要求)
4. 影视表演专业,要求男生身高1米75以上,女生身高1米6以上,五官端正、气质佳、普通话标准。
二、报名手续
(一) 网上报名时间:
2020年 3月16日— 4月12日
(二) 网上报名流程:
1. 填写考生调查问卷。
2. 报名登记表请在网上报名系统填写(需上传近期电子版证件照 一寸2.5*3.5厘米)。
3. 所需报名材料全部拍照或者扫描成电子版上传(具体内容见下方 “网上报名上传详细材料”)。
4. 报名登记表填写完成、报名材料提交后,需2个工作日的系统审核时间,如有考生资料不符合将退回,请在报名后第3个工作日注意查看。审核成功后,可输入考生身份证号码,下载并打印准考证(未盖章)。
5. 考生需带准考证(未盖章)、报名所有材料原件(户口、身份证、在校证明),时间待定。到深圳艺术学校南山校区西门(传达室),进行准考证盖章和确认签到(未现场确认盖章的准考证不允许进场考试)。
(三) 网上报名上传详细材料:
1. 考生近期标准证件照电子版(一寸2.5*3.5厘米),底色不限。
2. 考生身份证电子版(正、反面)(网上报名有提供样本)。
3. 考生户口本首页和本人页电子版。
4. 考生在校证明(内容含:在读学校、在读年级、19位数全国联网学籍号)(网上报名有提供样本)。
5. 考生现就读学校近3年学生手册(含成绩、班主任评语)。
(四) 联系方式:
深圳市南山区南山大道3930号,深圳艺术学校(南山校区)综合楼219招生办公室。
电话:0755-83261456、83265405
报名网址:www.szas.com
学校邮箱:szysxx@163.com
因考试期间校内无法停车,请学生、家长乘坐公共交通工具来校。学校附近公交站名:方鼎华庭、南山农批市场、前进同安路口、中山公园东门。
(五) 考前指导、咨询会:
为了帮助广大考生了解深圳艺术学校不同专业的考试形式及程度要求,学校特别安排了考前指导(免费)。
钢琴专业:时间待定,南山校区音乐楼208管弦排练厅。
管乐专业:时间待定,南山校区音乐楼208管弦排练厅。
民乐专业:时间待定,南山校区舞美楼213民乐排练厅。
声乐专业:时间待定,南山校区学术报告厅(1)。
视唱练耳:时间待定,南山校区学术报告厅(1)。
美术专业:时间待定,南山校区学术报告厅(1)。
影视表演专业:时间待定,南山校区舞美楼206教室。
国标舞专业:时间待定(考前咨询会);时间待定(考前公开课);南山校区舞美楼202教室。
三、考试内容:
(一)专业初试
A. 音乐专业:
1. 视唱练耳:报考音乐类的考生,必须参加该项考试。主要测试考生是否具备学习音乐的基本素质,并要求考生准备以下考试内容:①准确模唱出单音;和声音程;三和弦。高一考生还需要模唱出大小七、小小七原位和弦。(可不带唱名,唱“啦”) ②准确模唱出三音组、四音组。(可不带唱名,唱“啦”) ③准确模仿节奏片段。(念“打”;唱“啦”;或拍手) ④准确模唱旋律片段。(可不带唱名,唱“啦”) ⑤节奏识谱:准确读出一条四二拍8小节节奏。⑥旋律识谱:准确唱出一条四二拍16小节C大调旋律。
2. 钢琴专业:
a. 一首练习曲:小学自选车尔尼Op.849练习曲以上程度;初中自选车尔尼Op.299练习曲以上程度。
b. 一首复调作品:小学自选巴赫二部创意曲以上程度;初中自选一首巴赫三部创意曲或自选一首赋格(选自巴洛克时期至近现代作曲家的前奏曲与赋格)。
3. 手风琴专业:
①大小调音阶及琶音各一首(一升一降至四升四降内抽查);②自选练习曲一首;③自选乐曲一首(中外作品均可)。
4. 电子管风琴(双排键)专业:
①手音阶(两升两降至四升四降内,大小调均可)、脚音阶或脚综合练习。
②车尔尼练习曲、乐曲各一首。
其它键盘乐器考生音阶(两升两降至四升四降大小调音阶各一首)、车尔尼练习曲(849以上程度)及乐曲各一首。
注:电子管风琴(双排键)提供用琴:雅马哈ELS-02C、吟飞RS-1000E
5. 古典吉他专业:
①大小调音阶各一条(四个升号、三个降号以内);②练习曲两首(演奏巴利奥斯或维拉.罗伯斯的练习曲可只弹一首);③自选乐曲一首(五分钟以上)。
6. 中国乐器专业:
演奏乐曲、练习曲(自选)各一首。报考管乐(竹笛、唢呐、笙)的考生,如没接受过专业学习,考试可以选择清唱(或带伴奏)一首歌曲,作为考试内容。
7. 管弦及西洋打击乐专业:
(1) 管乐专业:
长笛、单簧管、双簧管、大管、萨克斯管、小号、圆号、长号、大号
小学各年级及初一年级:
①自选大、小调音阶及琶音各一条;②自选练习曲或乐曲一首。
高一年级:
①自选三个升、降号内音阶及琶音各一条;
②自选练习曲一首;
③自选乐曲一首。(报考小学各年级及初一年级管乐专业者,如不能使用管乐演奏,可以以其他形式表现音乐素质。如演奏钢琴等其他乐器,但手、牙、舌、唇各演奏机能必须适合管乐专业学习要求。)
(2) 西洋打击乐专业:
小学各年级及初一:
自选演奏小军鼓、定音鼓或马林巴的作品一首。
高一年级:
自选演奏小军鼓、定音鼓或马林巴的作品一首。
(3) 弦乐专业:
小提琴、中提琴、大提琴、低音提琴
小学各年级及初一:
①自选音阶及琶音各一条;
②自选练习曲一首;
③自选乐曲一首。
高一年级:
①自选三个升、降号内音阶及琶音各一条;
②自选练习曲一首;
③自选中外乐曲一首;
④协奏曲一个乐章。(第一或第三乐章)
(4) 竖琴专业:
①自选大、小调音阶及琶音各一条;
②自选练习曲或乐曲一首。
8. 声乐专业:
考生需背谱演唱一首歌曲(民族唱法:中国民歌、创作歌曲或中国歌剧选曲,戏曲选段等;美声唱法:中外艺术歌曲、创作歌曲,中外歌剧咏叹调及音乐剧选曲等),曲目时长不得超过4分钟。考官有权利视考生演唱情况中止考生演唱。
声乐考场提供钢琴伴奏,不提供音响设备,考生需自备伴奏谱,也可自带钢琴伴奏参加考试。
B.美术专业:
素描静物、色彩静物(水粉)、速写人物考试。考场内备有凳子(如需简易画架可自备)。自备画具、画板、颜料等。
C.舞蹈表演专业:
身体条件测试(形象、体形、软开度、弹跳等),初步考察;要求女生穿体操服,男生穿练功短裤;不化妆,不戴头饰。
D.影视表演专业:
①朗诵(自备)②演唱(自备)③形体(自备)④才艺展示(自备)
E.国标舞专业:
身体条件测试(形象、身体比例、体形、软开度、弹跳等),初步考察;要求女生穿体操服,男生穿练功短裤;不化妆,不戴头饰。
(二)专业复试
获得专业复试资格的考生才能参加复试。
A.音乐专业:
1. 钢琴专业复试:
a. 一首练习曲(程度与初试相同,选曲可以与初试相同);
b. 一首乐曲(中外乐曲均可);
c. 一首古典奏鸣曲的一个快板乐章(选自海顿、莫扎特、克列门蒂、贝多芬早期或中期、舒伯特早期作品)或变奏曲;
d. 视奏。
2. 管弦及西洋打击乐、中国乐器、现代艺术(乐器)专业无复试。
3. 声乐复试:考生需演唱一首歌曲,不可与初试相同。考生演唱结束后,可加试才艺表演,内容包括舞蹈、器乐演奏、朗诵、小品表演等,考生可从中选择擅长的一、二项进行展示,对表现优异者有适当加分。
B.美术专业:
视力检测、面试(笔试)。
C.舞蹈表演专业:
测量比例、舞蹈表演(1分钟以内,自备伴奏:U盘或光盘,舞种不限),模仿测试。服装要求同初试。
D.影视表演专业:
命题小品表演。
E.国标舞专业:
10支舞中任选2支进行单人和双人表演,每支舞蹈2分钟以内,由考评委员会指定音乐。
(三)专业三试:
获得专业三试资格的考生才能参加三试。
A.舞蹈专业:学生综合素质测试、口试、录像,服装要求同初试。
专业考试总分为100分(其中专业考试占90%,专业素质考核占10%)。凡参加文化课考试的舞蹈考生须参加骨龄测试,费用自理,骨龄测试须在三甲医院或专门骨龄测试的医疗机构进行检测,进入第四试的考生在上课时将检测报告交给考官。
B.影视表演专业:集体命题小品;表演艺术综合素质问答;考察考生对艺术和生活的感受能力。
C.国标舞专业:模拟舞步,考察学生的专业素养和能力。
(四)文化课考试:
获得文化课考试资格的考生才能参加文化课考试。语文、数学、英语试题的命题范围均以教育部制定的各科教学大纲为依据,以教育部现行小学或初中通用教材基础内容为标准(语文人教版、数学北师大版、英语深港、牛津版)。单科分数100分,总分300分。
(五)第四试(适应性教学):
1. 时间:
时间待定,全天。
2. 地点:
深圳艺术学校南山校区
3. 对象:
获得适应性教学资格的考生。
4. 课程安排:
9:00-9:45 班会
9:55-10:40 语文
10:50-11:35 音乐专业考生:视唱练耳课。其他专业考生:专业课。
13:30-17:00 音乐、舞蹈、影视表演、美术专业课。
四、录取
在思想品德考核、专业及文化课考试合格的基础上,德、智、体全面衡量,择优录取,并上报市招生办审批、加盖印章,发放入学通知书。凡在报考前存在劣迹或有受处分记录者不予录取。凡报考资料造假、报考年级不符合要求、考试违纪或他人代考者取消录取资格。
五、招生考试流程
网上报名→准考证盖章、考试现场确认签到→专业初试→专业复试→专业三试→文化考试→第四试(适应性教学)→公布录取考生名单
六、几项具体规定
1. 凡被我校录取者,入学后试读一学期,综合素质(含学习成绩、思想品德、行为表现)考核不合格者,根据艺术院校学生学籍管理条例的有关规定,取消入学资格;一学期后考核合格者,即可取得正式学籍。市外户籍考生试读期间综合表现优异者可办理户口迁移深圳。
2. 学校初高中实行住读制,全封闭式管理。个别学生可根据身体情况或特殊情况申请走读。小学不安排住宿。
3. 学生入学后,器乐专业学生所需乐器自备(钢琴、低音提琴、竖琴等大件乐器除外)。
4. 中专录取随深圳市招生办安排统一进行。学生可按照学校的预录通知书办理相关入学确认手续。不影响学生的中考及志愿填报。
5. 深圳艺术学校为公办艺术中专、非义务教育学校。学生入学需按省市物价部门规定标准缴纳学费。
6. 学校对学生设立奖学金,凡一年中德、智、体考核优秀的学生均可申请并享受。
深圳艺术学校招生办公室
2020年3月


敬请关注
深圳艺术学校

敬请关注
深圳市文化广电旅游体育局政务微信
前往“发现”-“看一看”浏览“朋友在看”